Instance Verification Kit (IVK)
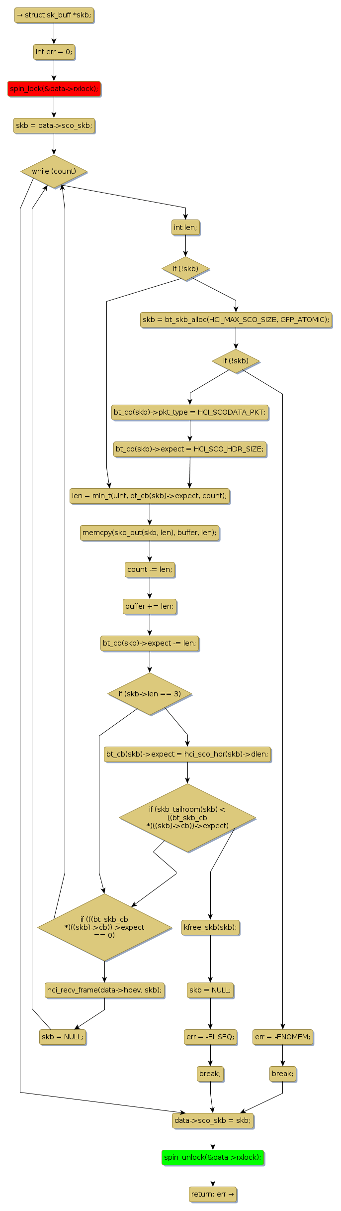
spin lock @ [13026+25+/linux-3.19-rc1/drivers/bluetooth/btusb.c]
Instance Signature: rxlock
|
The Matching Pair Graph:
|
|
Function Name
|
Control Flow Graph (CFG)
|
Events Flow Graph (EFG)
|
Source Correspondence
|
|
btusb_recv_isoc
|
|
|
[12920+15+/linux-3.19-rc1/drivers/bluetooth/btusb.c]
|